膽結石是全球范圍高發的消化系統疾病,其形式多樣,反復發作,嚴重影響患者的生活質量。目前西醫治療膽石病尚缺乏普適性的有效藥物,而中醫藥以其“疏肝利膽”的獨特功效,在膽結石的臨床治療中展現出優勢,但其“利膽”功效的關鍵藥效物質和作用機制尚不明確。

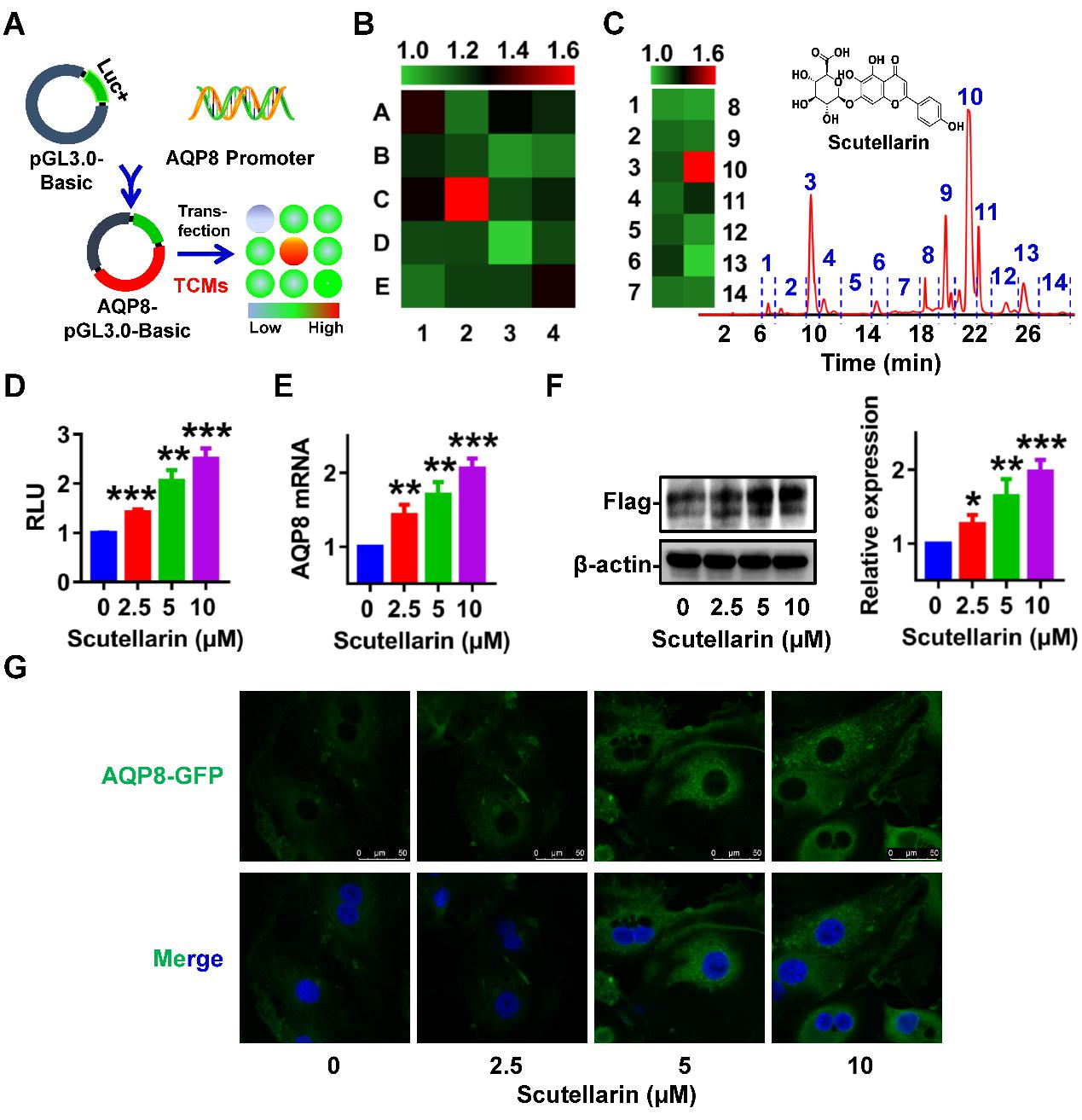
2024年9月24日,我校藥學院麻彤輝教授課題組與大連醫科大學馬驍馳教授課題組在肝臟研究領域頂刊Journal of Hepatology(IF=26.8)在線發表題為“Hepatocyte Aquaporin 8-mediated Water Transport Facilitates Bile Dilution and Prevents Gallstone Formation in Mice”的研究論文,該研究發現肝細胞毛細膽管膜水通道蛋白AQP8高效介導水轉運的分子機制,可促進小鼠膽汁稀釋和防止膽結石形成;通過構建AQP8調控的高通量篩選體系,對中醫治療膽結石的20種常用“利膽”中藥進行篩選,從中藥燈盞細辛中分離出藥效活性小分子-野黃芩苷(Scutellarin)。體外研究表明,野黃芩苷顯著上調原代培養肝細胞AQP8 mRNA和蛋白表達。體內研究顯示野黃芩苷顯著增加膽汁流量,降低膽汁中膽固醇、膽汁酸和磷脂等脂質濃度,并阻止高脂飼料誘導的膽固醇結石形成,而對AQP8-/-小鼠無明顯影響。分子機制研究表明,野黃芩苷通過抑制AQP8的轉錄負調控因子HIF-1α與HSP90的相互作用,促進了HIF-1α的泛素化降解,從而上調AQP8基因表達,促進膽汁分泌,發揮利膽作用。

Identification of scutellarin as AQP8 inducer from cholagogic traditional Chinese medicines

Scutellarin induced liver AQP8 expression and accelerated bile excretion in wildtypebut not AQP8-/- mice

Scutellarin attenuated lithogenic diet-induced gallstones in mice
研究中,作者建立了AQP8-GFP和AQP8-3xflag敲入小鼠模型,直接觀察AQP8在小鼠肝臟中的分布特征,首次發現AQP8在約50%的肝小葉毛細膽管和緊密連接處高表達,提示AQP8表達可能受自主神經系統調控,并且在膽汁分泌過程中跨細胞和細胞間兩條水轉運途徑中均發揮重要作用。同時,作者還建立了AQP8基因全敲和肝細胞特異性敲除小鼠模型,以評估AQP8對小鼠膽汁流動的影響,并評估AQP8在膽固醇膽結石形成中的作用。研究結果充分證明,肝細胞AQP8在小鼠肝膽汁形成過程中通過介導高效水轉運促進膽汁稀釋,從而減輕膽結石的形成。中藥小分子干預提示肝細胞AQP8有希望成為膽結石治療的新藥物靶點。調節肝臟水運輸可能為各種類型的膽結石疾病,提供一種普適性的治療策略。
Hepatic AQP8 distribution in mouse liver
該項研究揭示了“利膽”中藥通過調控肝臟關鍵水通道蛋白在膽汁分泌過程中的“增水”作用,促進膽汁分泌和稀釋,有效治療膽結石的藥效物質及其分子調控機制。對于認識中藥“利膽”功效的新科學內涵及中醫“利膽”方劑的優化與科學使用提供了新的依據。





版權所有? 2024南京中醫藥大學 網站備案號:蘇ICP備15021406號-1 公安備案號:蘇公網安備32010602010028號