2025年4月3日,國際知名學術期刊Journal of Hematology & Oncology(中科院醫學一區,IF=29.9)在線發表了我校麻彤輝教授、金芳芳副教授團隊的最新研究成果:Non-canonical small noncoding RNAs in the plasma extracellular vesicles as novel biomarkers in gastric cancer。

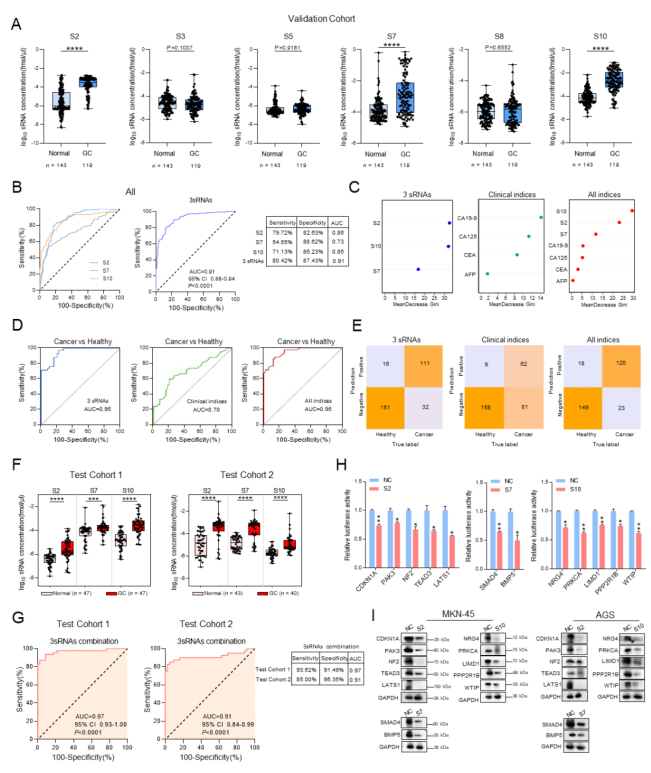
胃癌早期診斷缺乏高靈敏生物標志物,臨床診療面臨挑戰。外泌體可穩定攜帶腫瘤相關RNA分子,其中非編碼小RNA(sncRNAs)在癌癥進展中發揮關鍵調控作用。因RNA修飾(m1A、m3C等)干擾,傳統測序技術難以有效鑒定核糖體RNA來源的小RNA片段(rsRNA)和轉運RNA來源的小RNA片段(tsRNA),但這類RNA分子在外泌體中高度富集,其高穩定性及與疾病進程的動態關聯特性,使其成為潛在的理想診斷標志物。
麻彤輝教授團隊利用克服RNA修飾干擾的PANDORA-seq全景測序技術,首次在血漿外泌體中系統分析了兩類非經典小RNA——rsRNA和tsRNA的分子圖譜。研究發現,由3種rs/tsRNA組成的分子組合在早期胃癌中表現出優異診斷效能。機制研究顯示,這些rs/tsRNA通過調控ErbB/Hippo信號通路參與胃癌進展,為診斷標志物提供了理論依據和潛在治療靶點。本研究首次建立了基于外泌體來源的非經典sncRNAs的胃癌早期診斷模型,為液體活檢提供了新思路。

南京中醫藥大學為第一單位,麻彤輝教授、金芳芳副教授為通訊作者,研究生李智博、陳曦、馬馳原、韓藝源等參與了工作,該研究獲得國家自然科學基金、江蘇省優秀青年科學基金、南京中醫藥大學標志性人才培養項目等資助。
原文鏈接:https://link.springer.com/article/10.1186/s13045-025-01689-z?utm_source=rct_congratemailt&utm_medium=email&utm_campaign=oa_20250402&utm_content=10.1186%2Fs13045-025-01689-z




版權所有? 2024南京中醫藥大學 網站備案號:蘇ICP備15021406號-1 公安備案號:蘇公網安備32010602010028號